房产分割是离婚案件中最常见、最复杂的争议焦点。其处理规则涉及出资、登记时间、产权人姓名等多种因素,需要分门别类进行梳理。尽管没有“万能公式”,但通过梳理法律规定与司法实践,仍可总结出具有指导意义的判断逻辑与规律。
关于婚前或婚内赠与房产、父母出资购房等情形的认定,《中华人民共和国民法典》婚姻家庭编的司法解释提供了明确的处理依据。下文将以此为基础,系统梳理离婚房产分割的常见情形与裁判思路。
[朱彬]律师(济南执业律师),专注于[民商事争议解决],提供专业的法律意见与案件代理服务。如您有明确法律纠纷需委托代理,或案情复杂需深入法律分析,可添加本人微信或致电:[15966661059] (添加时请注明:案件类型+城市)。
一、核心判断逻辑:房产性质的认定
离婚房产分割的首要问题是确定房产的法律性质,即它属于夫妻共同财产还是一方的个人财产。这一性质的认定,直接决定了分割的原则和方式。
•夫妻共同财产:原则上均等分割,但会根据具体情况(如出资贡献、照顾子女女方权益、婚姻过错等)适当调整。
•个人财产:不予分割,房产归登记方所有。
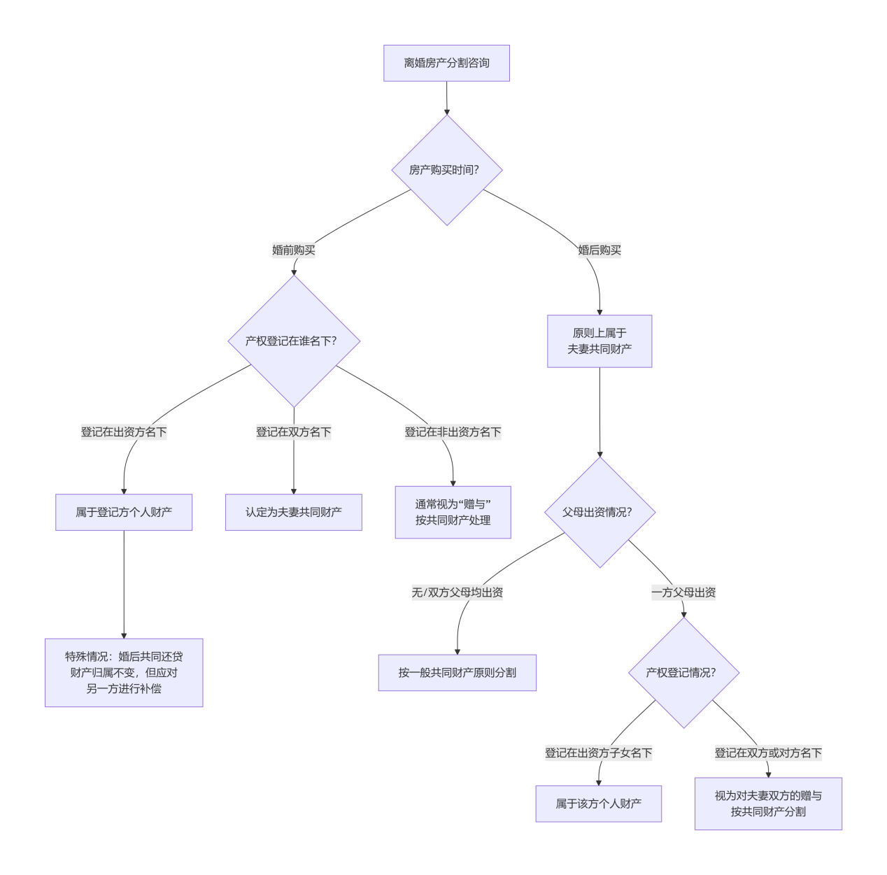
二、关键要素:以“出资”与“登记”为主线
房产性质的认定,主要依据“出资情况”与“产权登记”两大要素。以下流程图清晰地展示了这一判断过程:
三、规律详解与常见情形分析
上述流程图展示了基本的判断路径,以下是对其中几种常见情形的具体分析:
(一)婚前购买房产
情形①:一方婚前全额出资,登记在出资方名下。
规律:属于出资方的个人财产,离婚时不予分割。
法律依据:《民法典》第1063条规定,一方的婚前财产为夫妻一方的个人财产。
情形②:一方婚前支付首付,登记在出资方名下,婚后共同还贷。
规律:房产归登记方个人所有,但婚后共同还贷部分及其对应增值部分,属于夫妻共同财产,由登记方对另一方进行补偿(需要考虑照顾子女、女方和无过错方权益的原则)。
补偿计算:司法实践中常见的计算方式为:补偿额 =[共同还贷本息总额 / (房屋购买总价+全部贷款利息)]×房屋现值×比例(常为50%)。一般来说,法院更倾向于综合考虑还贷贡献、增值比例及过错因素,而非机械计算。
法律依据:《最高人民法院关于适用〈中华人民共和国民法典〉婚姻家庭编的解释(一)》第78条。
情形③:婚前购买,登记在双方名下。
规律:无论出资情况,通常视为出资方对另一方的赠与,房产认定为夫妻共同财产,按共同财产原则分割(分割时还可能考虑出资比例,出资方可适当多分)。
情形④:一方婚前出资,登记在对方名下。
规律:通常视为以结婚为目的的赠与,按共同财产处理。如果未能结婚,出资方可能有权要求返还。
(二)婚后购买房产
规律:原则上属于夫妻共同财产,无论登记在谁名下,均按共同财产原则分割。
法律依据:《民法典》第1062条,夫妻在婚姻关系存续期间所得的财产,为夫妻的共同财产,归夫妻共同所有。
例外:父母出资
1、一方父母全额出资,登记在出资方子女名下
裁判规则:有明确约定赠与自己子女的,属于该方个人财产;没有约定或约定不明的,在司法实践中倾向于分割时判决房屋归出资方子女所有,并给予另一方补偿。
法律依据:《最高人民法院关于适用〈中华人民共和国民法典〉婚姻家庭编的解释(二)》第8条规定,婚姻关系存续期间,夫妻购置房屋由一方父母全额出资,如果赠与合同明确约定只赠与自己子女一方的,按照约定处理;没有约定或者约定不明确的,离婚分割夫妻共同财产时,人民法院可以判决该房屋归出资人子女一方所有,并综合考虑共同生活及孕育共同子女情况、离婚过错、对家庭的贡献大小以及离婚时房屋市场价格等因素,确定是否由获得房屋一方对另一方予以补偿以及补偿的具体数额。
②一方父母支付首付,登记在出资方子女名下:婚后共同还贷部分及其增值属于共同财产,房产归属可协商,协商不成归登记方,并对另一方进行补偿。
③一方父母出资,登记在双方或对方名下:视为对夫妻双方的赠与,按共同财产分割。
④双方父母均出资,登记在一方或双方名下:属夫妻共同财产。分割时可考虑出资来源、比例等,判决房屋归一方所有,并由其补偿另一方。
法律依据:《最高人民法院关于适用〈中华人民共和国民法典〉婚姻家庭编的解释(二)》第8条也提及,没有约定或者约定不明确的,离婚分割夫妻共同财产时,人民法院可以根据当事人诉讼请求,以出资来源及比例为基础,综合考虑共同生活及孕育共同子女情况、离婚过错、对家庭的贡献大小以及离婚时房屋市场价格等因素,判决房屋归其中一方所有,并由获得房屋一方对另一方予以合理补偿。
(三)特殊性质房产
1、房改房、经济适用房等:需以家庭为单位申请,需要考虑工龄、职级等福利因素,分割时较为复杂,需结合相关政策和个人贡献综合判断。
裁判规则:
一方婚前取得购房资格并购买,视为个人财产。
双方婚后取得购房资格并购买,即便登记在一方名下,也属于夫妻共同财产。
同住人(如子女)仅享有居住权益,不享有产权。
产权证未满五年,通常由住房保障机构回购后分割款项。满五年后,可购买政府产权份额后上市交易,或一方取得房屋并支付另一方折价款
2、小产权房/未取得完全产权的房屋
裁判规则:法院不处理所有权,仅判决由哪一方居住使用,获得使用权的一方可给予另一方适当补偿。待取得完全产权后,有争议的可另行起诉。
法律依据:《最高人民法院关于适用〈中华人民共和国民法典〉婚姻家庭编的解释(一)》第77条规定,离婚时双方对尚未取得所有权或者尚未取得完全所有权的房屋有争议且协商不成的,人民法院不宜判决房屋所有权的归属,应当根据实际情况判决由当事人使用
四、考虑房产分割的情境因素
1、考虑因素的系统性顺序:
购买时间:婚前还是婚后?
出资情况:谁出资?出资方式(全款/贷款)?父母是否出资?
产权登记:登记在谁名下?
还贷情况:有无共同还贷?还贷资金来源?
房产现值:当前市场价值是多少?
其他因素:有无特殊约定(如婚前/婚内协议)?有无涉及未成年子女利益?
2、把握核心原则:
“登记”优于“出资”:在无相反证据的情况下,不动产登记簿是确定产权归属的最重要依据。
“婚后”推定共同:婚后取得的财产,首先推定为夫妻共同财产。
“赠与”意图的判断:父母出资的性质是争议高发点,需重点审查登记情况和当事人真实意思表示。
灵活运用,注意例外:上述规律是普遍情况的总结,但每个案件都有其特殊性。例如,如果一方有隐藏、转移、变卖、毁损夫妻共同财产的行为,另一方可以主张少分或不分(《民法典》第一千零九十二条)。
朱彬律师联系方式及版权声明
1、朱彬律师手机:15966661059(微信同号),欢迎加微信交流;
2、本站文章除特别标明外,均为原创内容,个人观点仅供参考;
3、本站所有文章内容,仅用于个人学习研究使用;
4、本站内容一般同步发布在朱彬律师微信公众号:zhubin_cn,欢迎关注!


